電源是可穿戴式系統的設計者一個顯著的挑戰。作為功??能的需求的增長,所以沒有功耗。的新工藝技術和電源管理的發展有助于減少可佩戴設計內的設備的電力消耗,但這些都是空間受限的設計具有小電池。正因為如此,對電源的需求似乎不斷超過一個電池,以供應所需要的智能手表,健身跟蹤器,位置監視器和無線鍵的能量的能力。
從環境中收獲能量以延長電池的壽命可佩戴設計一種方式。代替具有充電小電池,每12小時,滴入將細胞與少量能量充電,而充電時的系統處于睡眠模式下的電池,可提供更多的電力,延長充電之間的時間。
這種能量可以來自多種來源。“傳統”的能量收集技術,可穿戴式的設計是太陽能。手表有太陽能發電多年,攻到超低功耗石英晶體和單色LCD顯示器。然而,隨著彩屏,無線鏈接,通知從智能手機,甚至是智能手表能力的電力需求進行呼叫從表直接有顯著增加的電力需求。當前智能手??表需求變化從205毫安至420毫安時,后者給出每天和操作的一半。
其它技術正在涌現,可以用來提供電源。透明的太陽能電池提供有超過一屏覆蓋的能力。其中第一,通過無處不在的能源來自研究在密歇根州立大學開發的,采用的是透明發光太陽能聚光器。這包括吸收紫外光和紅外光的特定的非可見光波長,它們然后發光的作為另一個紅外線波長的有機鹽。在小區邊緣的收藏家然后拿起光。目前的效率僅僅是1%,但研究人員希望增加至5%。

圖1:透明的太陽能電池可以被用于驅動可穿戴的設計。(來源:無所不在的能量)
壓電晶體已經用于捕獲行走的運動,并將其轉換成電力,而被研究用于可穿戴系統的其他技術挖掘體的移動。纖維摩擦可以加以利用的能源,從襯衫的材料進行收集纖維。
無線電功率甚至可以從電磁波譜清除。德雷森技術在英國已呈原型系統,從環境捕獲RF能量。在辦公室或外部環境測定的平均射頻密度范圍為20?35納瓦/厘米2和Freevolt技術旨在拿起第三到的這一半通過一個新的多頻帶天線設計供電。的限制是天線的大小,所以竊聽在服裝導電纖維會提高所捕獲的能量的量的一種方法。
尿甚至可以用于電力的燃料電池。在布里斯托爾生物能源中心的研究人員利用小型化微生物燃料電池(MFCs),以功率一雙襪子的無線收發器。可佩戴的MFC系統通過燃料電池泵浦尿和運行成功的無線傳輸板,這是能夠每兩分鐘發送一個消息到計算機控制接收模塊。

圖2:研究人員已經開發出轉換尿成能量,功率為個人區域網絡不含電池的無線收發器的襪子。(來源:西英格蘭大學)
他們都分享積累和管理生成的微功耗,并與來自電池的能量相結合的能量收獲功率相同的挑戰。這需要在設備先進的電源管理算法,如LTC3331從凌特和MAX17710從美信集成。
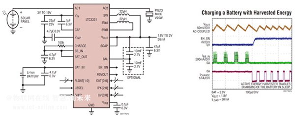
該LTC3331集成了一個降壓 - 升壓型DC / DC從充電電池供電的高壓能量收集電源在一個5×5毫米QFN封裝是小到足以擠入創造能量收集供應單輸出電源可穿戴式設計。一個10毫安分流使電池采集的能量的簡單的充電而低電池斷開功能可以保護深度放電電池。
集成全波橋式整流器和一個高壓從源降壓的DC / DC收成能源,要么轉換器可以以一單一輸出傳遞能量到可穿戴設計的主控制器和收發器供電。降壓時采集的能量是可用的,減少了對電池200的靜態電流nA的要求的分流充電器工作。這擴展了使用電池作為降壓 - 升壓轉換器只有權力設備時采集的能量不可用。
圖3示出了用于連接到能量采集源,例如太陽能電池或壓電晶體的典型電路。這顯示了如何從源輸入的變量可用于當控制器和收發器處于睡眠模式到一個可穿戴系統的電池充電。
圖3:太陽能或壓電源采用凌力爾特收獲能源LTC3331和而可穿戴系統處于睡眠模式下的電池充電。
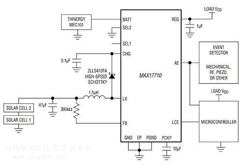
從美信集成的MAX17710采用簡單的升壓穩壓控制器來支持從低電壓太陽能電池和其他來源的能量采集。這種收割能量降至大約1值為fW以脈沖收獲模式和高達100毫瓦連續轉換。為一個0.8V,收獲源和4.1V,細胞,該設備可以在20 MA(80毫瓦)提供,只要在收獲源能夠支持。
圖4:接口的低電壓能量收集源諸如太陽能電池向Maxim MAX17710電源管理。
圖4示出了從低電壓的太陽能電池陣列的典型應用升壓電路升壓收獲。這里,直到FB上的電壓超過FBON閾單元陣列充電47 fF的收獲源電容器。這會觸發LX引腳拉低,迫使電流通過外部電感。LX振蕩在一個固定的1.0兆赫與90%的占空比。每次LX由該裝置中釋放,電感器強制LX以上CHG的電壓和充電0.1 fF的CHG端子電容器。如CHG上升到電池電壓時,電荷被傳遞。
對于可穿戴系統的設計者所面臨的挑戰是在電容器和電感器的尺寸,以確保它們裝配到小形狀因數。CHG引腳電容應盡量減少0.1 FF進行最高的充電效率,但收獲源電容必須是最小的比CHG引腳電容以提高最壞情況下充電引腳最高充電電壓大70倍。這造成兩個電容器之間的平衡。增加收獲源電容器超過這個水平的大小提高在穿戴式(<10 FW)使用的低輸入功率電平充電電路效率; 但設計人員必須要小心,不要增加電容器??如此之大,收獲源無法克服的電容的漏電。為此47 FF的最大值被推薦為在表1中。
|
申請費源 |
CHG
電容(μF) |
最小LX
電感(μH) |
推薦
LX電感(μH) |
最小收獲
電源電容(μF) |
推薦嘉實
電源電容(μF) |
| 高壓 |
0.22 |
N / A |
N / A |
N / A |
N / A |
| 低壓<10μW |
0.1 |
0.85 |
1.5 |
7.0 |
47 |
| 低壓> 10μW |
0.1 |
0.85 |
1.5 |
7.0 |
7.0 |
| 高電壓和低電壓<10微瓦 |
0.22 |
0.85 |
1.5 |
15.4 |
47 |
| 高電壓和低電壓> 10μW |
0.22 |
0.85 |
1.5 |
15.4 |
15.4 |
表1:為MAX17710為一系列不同的能量收集源的元件值
還需要0.68的fH的最小電感值,以防止最大電流額定值LX引腳的被超過,并且升壓電路二極管必須是高速的肖特基,如ZLLS410TA從Diodes公司。二極管必須迅速打開LX驅動器關閉時,鉗位在6.0 V以下LX引腳電壓上升。如果超過了最大電壓LX引腳可被損壞。
升壓轉換器直接從細胞繪制其靜態電流,使得它可以有效地啟動,所以僅使用它時,它可以提供更多的功率比升壓變換器從細胞消耗是重要的。這可以只要CHG電容器是大到足以提高CHG電池引腳上的電壓高于被保證。
結論
集成能量收集到可穿戴設備和個人區域網絡仍然是一個挑戰。能源正在改善所有的時間和產生更多的功率,硅的功率需求正在下降,并且電源管理技術提供有效的方式來的能量進行轉換。通過仔細上漿周圍電源管理設備的組件,它們可用于與低電壓源,例如壓電和太陽能電池可穿戴系統。